Enkelt spänningsaggregat

Användarvisningsbild
Spisblinkaren
EF Sponsor
Inlägg: 12990
Blev medlem: 13 december 2012, 21:41:43

Re: Enkelt spänningsaggregat

Inlägg av Spisblinkaren »

Jag har kommit på att konceptet som det ser ut nu fungerar inte på ett praktiskt sätt för till exempel kan jag ju inte ha att det surplar 50mA ur batterierna bara för att möjliggöra 3A, en extra trissa modell Tripplington måste införas i nästa revision, denna trissa är lämpligast av typen BD139/140 för den har måttlig förstärkning (typiskt >40) och det är bra av stabilitetsskäl ty jag har märkt att om man kör med småsignaltrissa istället med nästan 10gg högre gain så får man lätt problem (upptäckte det i mitt speciella supply för transistortestaren, KTS).

Så tillbaks till ritbordet i detta fallet :)

HVH/Roger
Användarvisningsbild
HUGGBÄVERN
Tidigare soundbrigade
Inlägg: 35723
Blev medlem: 23 augusti 2006, 22:44:11
Ort: Lilla Paris
Kontakt:

Re: Enkelt spänningsaggregat

Inlägg av HUGGBÄVERN »

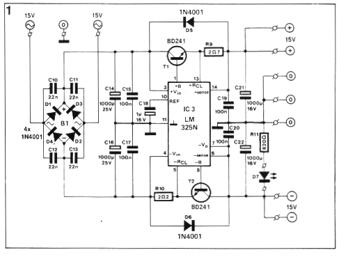
Kanske inte så mycket lösning till ditt senaste bekymmer utan mer lite om det jag grubblade över nyligen - något sätt att ha koll på BÅDA spänningarna i ett bipolärt aggregat.
Sprang på den här:

Bild

Kretsen, LM325 kan ju vara utgången ... :humm:
Användarvisningsbild
Spisblinkaren
EF Sponsor
Inlägg: 12990
Blev medlem: 13 december 2012, 21:41:43

Re: Enkelt spänningsaggregat

Inlägg av Spisblinkaren »

:roll:
Användarvisningsbild
HUGGBÄVERN
Tidigare soundbrigade
Inlägg: 35723
Blev medlem: 23 augusti 2006, 22:44:11
Ort: Lilla Paris
Kontakt:

Re: Enkelt spänningsaggregat

Inlägg av HUGGBÄVERN »

Ibland vill man ju inte att ena spänningen ensam ska kunna falla ifrån, utan man vill att båda släcks ner. Jag undrar, och nu finns det inte mycket till info om den obsoleta kretsen ovan, som säger vhur den fungerar. Tyckte dock det såg näpet ut. Och hade ett litet hopp ...
opampen
Inlägg: 1863
Blev medlem: 16 november 2013, 18:59:54
Ort: Stockholm

Re: Enkelt spänningsaggregat

Inlägg av opampen »

Vad tror du om att användas en op-krets eftersom det är så pass höga strömmar som över 3A? Det är bara att byta polaritet för - delen.

Titta på exemplet här; https://www.digikey.com/en/maker/blogs/ ... regulators
Användarvisningsbild
Spisblinkaren
EF Sponsor
Inlägg: 12990
Blev medlem: 13 december 2012, 21:41:43

Re: Enkelt spänningsaggregat

Inlägg av Spisblinkaren »

Det där är snillrikt enkelt och bra, tack opampen för detta!

Fördelen med den där kretsen är ju att det finns basströmsresurser så att det räcker, visserligen kan man sällan få ut mer än typ 5mA ur en OP men 5mA*Hfe(BDX33/34)~5mA*1000~5A och det blöder inte i nån spänningsdelare eller så utan ALL ström kan nyttjas till att styra den reglerande trissan och på det sättet lär man slippa dom problem som jag tycks ha idag.

MVH/Roger
opampen
Inlägg: 1863
Blev medlem: 16 november 2013, 18:59:54
Ort: Stockholm

Re: Enkelt spänningsaggregat

Inlägg av opampen »

Precis! Tror det kommer att bli en bättre lösning med detta alternativ.
Användarvisningsbild
Spisblinkaren
EF Sponsor
Inlägg: 12990
Blev medlem: 13 december 2012, 21:41:43

Re: Enkelt spänningsaggregat

Inlägg av Spisblinkaren »

Fast det är som sagt lite sent påtänkt :(

MVH/Roger
PS
Kanske till Rev B av KSU dock, å andra sidan har jag 8st kort kvar av Rev A...Samtidigt, 5mA som utström från en OP är att hoppas på ganska mycket, kollar precis upp att t.ex CA3140 bara kan leverera 1mA (sink), den kan dock sourca 10mA och eftersom OP agerar source här så funkar det ganska bra men det är tydligt att man inte kan räkna med så mycket mer än +/-1mA när det gäller OP.

Kikade även lite på TL071 som är den universal-OP som jag föredrar idag, den kan tydligen leverera +/-5mA (fast man skall ha klart för sig att det tappas då 5V från endera rail). Jag hade förresten länge CA3140 som favorit-OP men har släppt den till förmån för TL071/TL074 då jag gillar FET-ingångar.
opampen
Inlägg: 1863
Blev medlem: 16 november 2013, 18:59:54
Ort: Stockholm

Re: Enkelt spänningsaggregat

Inlägg av opampen »

Det har du rätt i! TL070-serien är faktiskt mina favorit op också! Men gillar även CA3140, har använt den i många olika projekt. Allt från förförstärkare till mätförstärkare mm. Men som du säger kan man dra ut lite mer från TL071.
Skriv svar